Ketua wakil ketua sektretaris bendahara dan ketua seksi bidang. Pengorganisasian ini berkaitan dengan pengelompokan kegiatan pengaturan orang maupun sumber daya lainnya dan mendelegasikannya kepada individu ataupun unit tertentu untuk menjalankannya sehingga diperlukan penyusunan.
Tipe Dan Bentuk Organisasi Alghifaris
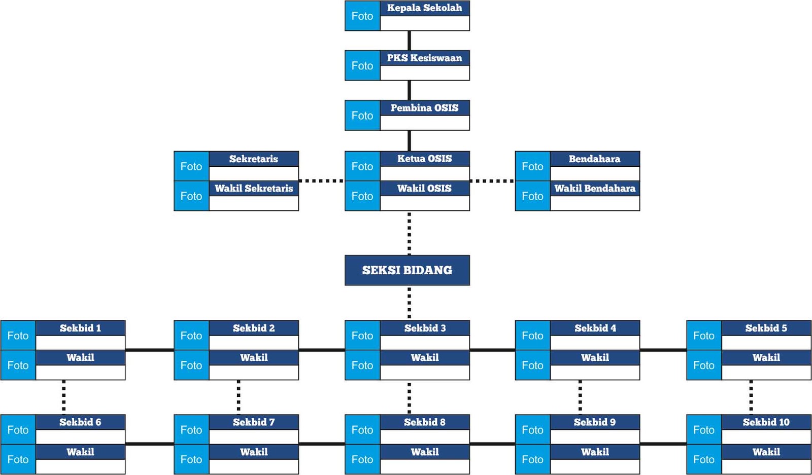
Contoh struktur organisasi osis. Pada dasarnya struktur osis ini hampir sama quipperian baik itu struktur osis sma struktur osis smp atau struktur osis smk. Jika osis dalam sebuah sekolah tersebut selalu aktif dan berjalan dengan baik maka akan. Osis diurus dan dikelola oleh murid murid yang terpilih untuk menjadi pengurus osis. Berikut ini contoh struktur organisasi osis dan tugasnya yang bisa dijadikan gambaran dan bahan referensi. Osis sangat berperan dalam meningkatkan kemajuan sebuah sekolah. Namun secara umum struktur keorganisasian osis terdiri.
Video ini menjelaskan tentang cara membuat struktur organisasi dengan aplikasi microsoft word. Osis kepanjangannya adalah organisasi siswa intra sekolah adalah suatu organisasi yang berada di tingkat sekolah di indonesia yang dimulai dari sekolah menengah yaitu sekolah menengah pertamasmp dan sekolah menengah atassma. 1 kepala sekolah sebagai ketua. Setiap sekolah tentu memiliki sebuah organisasi yang biasa kita dengar dengan sebutan osis. Semoga artikel ini bermanfaat dan jangan lupa untuk membaca artikel lain hanya di sastrawacana. Setelah diketahui siapa pemenangnya maka selanjutnya menyusun struktur untuk mengisi setiap seksi.
Mengkoordinasikan semua aparat kepengurusan. Memberikan contoh yang baik kepada seluruh siswa. Bagan struktur organisasi osis 1. Pembina osis terdiri dari. Jangan lupa subscribe channel pusat cara ca. Osis beranggotakan para siswa ataupun siswi.
Pada awal pembentukan dilakukan pemilihan suara kepada seluruh siswa untuk memilik ketua osis. Nah itulah penjelasan singkat tentang organisasi osis dan beberapa contoh struktur osis lengkap dengan gambar. Pengertian dan bentuk bentuk struktur organisasi pengorganisasian merupakan salah satu fungsi dasar dalam manajemen untuk mencapai sasaran yang ditetapkan oleh organisasi. Biasanya organisasi ini memiliki seorang pembimbing seorang guru yang. Struktur dan uraian tugas pengurus osis ketua. Menetapkan kebijaksanaan yang telah dipersiapkan dan direncanakan oleh aparat kepengurusan.
Memimpin organisasi dengan baik dan bijaksana. Osis adalah organisasi siswa intra sekolah yang dibentuk dari hasil musyawarah. Struktur dan tugas osis organisasi siswa intra sekolah atau paling populer dengan sebutan osis merupakan organisasi yang bernaung di bawah intansi atau lembaga pendidikan formal yaitu sekolah. Pembina osis terdiri dari kepala sekolah wakil kepala sekolah dan guru yang menjadi anggota pembina yang bertugas memberikan masukan kepada pengurus osis dan membinanya melalui kegiatan organisasi.
















