28 diagram kelas atau class diagram sangat membantu dalam visualisasi struktur kelas dari suatu sistem. Oke langsung saja kita mulai pembahasan use case diagram.
Belajar Java Oop Memahami Inheritance Dan Method Overriding
Contoh kasus class diagram. Sebab activity diagram ini merupakan jenis diagram yang dimiliki oleh uml seperti yang pernah saya singgung pada tulisan sebelumnya dibagian jenis jenis diagram uml. Dimana contoh pemodelan use case digram kami buat menggunakan sybase powerdesigner 16. Namun yang perlu menjadi catatan tidak semua aplikasi dapat digunakan dengan gratis bahkan sebagian besar diantaranya berbayar. Class diagram juga menunjukkan property dan operasi sebuah class dan batasan yang terdapat dalam hubungan dengan object. Class terdiri dari nama kelas atribut dan operasimethode. Berikut ini adalah contoh class diagram pt.
Berikut adalah hasil kerja saya menyelesaikan studi kasus. Class diagram mampu memberikan kita pandangan yang lebih luas mengenai suatu sistem dengan cara menunjukkan kelas serta hubungan hubungannya. Contoh kasus ini ada di modul psbo pertemuan ke 6. Selamat datang di materi dose. Artikel ini adalah bagian dari tulisan pengetahuan dasar uml class diagram adalah model statis yang menggambarkan struktur dan deskripsi class serta hubungannya antara class. Class diagram adalah diagam yang digunakan untuk menampilkan beberapa kelas serta paket paket yang ada dalam sistemperangkat lunak yang sedang kita gunakan.
Definisi class diagram class adalah kumpulan objek objek dengan dan yang mempunyai struktur umum behavior umum. Studi kasus pt anugerah sejahtera abadi adalah salah satu perusahaan yang bergerak dalam bisnis penyewaan. Class diagram mendeskripsikan jenis jenis object dalam system dan berbagai macam hubungan statis yang terjadi. Class diagram merupakan alat terbaik dalam perancangan perangkat lunak. Tentu banyak sekali aplikasi yang dapat kalian gunakan untuk membuat atau membangun uml khususnya class diagram sebagai contoh staruml rational rose visio dan lain sebagainya. Class diagram mirip er diagram pada perancangan database bedanya pada er diagram tdk terdapat operasimethode tapi hanya atribut.
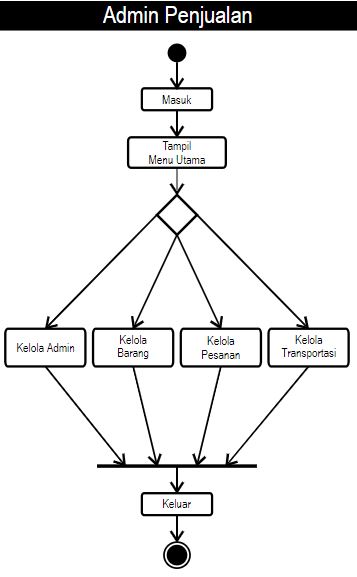
Diagram class dapat dikatakan bersifat statis alasannya karena diagram kelas tidak menggambarkan apa yang terjadi jika mereka berhubungan melainkan menggambar hubungan apa yang terjadi. Class diagram memberi kita gambaran diagram statis tentang sistemperangkat lunak dan relas relasi yang ada didalamnya. Tugas ini adalah studi kasus mengenai usecase diagram class diagram activity diagram dan sequence diagram. Analisa berorientasi objek pada postingan kali ini saya akan berbagi ilmu dari mata kuliah analisa berorientasi objek. Nah pada tulisan kali ini kita akan mencari tahu lebih dalam mengenai apa itu activity diagram secara lengkap meliputi pengertian fungsi element cara membuat hingga contoh activity diagram itu sendiri. Pada kesempatan kali ini kita bakal mengupas tuntas tentang use case diagram lengkap dengan studi kasus dan contoh pemodelan use case nya.














